Reprogramming of cellular metabolism is a hallmark of cancer leading to improved cellular fitness and providing a selective advantage to malignant cells. Recently, we found that follicular lymphoma (FL) patients with poor prognosis display increased transcriptional and protein expression of IRF4 (IRF4 high), altered immune signaling and an immunosuppressive tumor microenvironment (TME). Furthermore, high expression of IRF4 rewired B cell metabolism towards glycolysis ( Mondello P et al, Blood 2022;140 Suppl 1:168-169). However, it's unknown whether this metabolic reprogramming may be responsible in part for the impairment of immune cells in the TME, which also rely on glucose for their proliferation and function.
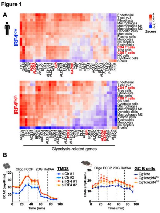
Using RNA-seq on 88 FL patients, we found a negative correlation between IRF4-regulated genes associated with glycolysis and tumor infiltration by major immune cell subsets in IRF4 high compared to IRF4 low tumors ( Fig 1A), suggesting that IRF4-driven tumor glycolysis may reinforce an immune suppressed phenotype. Especially, we observed that ALDOA and GPI genes were inversely correlated with expression of CD4 + T cells (r=0.34, p=0.003; and r=0.38, p=0.015, respectively) and T reg cells (r=0.3, p=0.05; and r=0.35, p=0.027, respectively) in IRF4 high but not in IRF4 low tumors. As radioactive glucose is the cornerstone of PET assessment, we investigated the correlation between baseline SUV values and IRF4 expression. Remarkably, we found significantly higher levels of FDG uptake in FL IRF4 high compared to IRF4 low cases (p= 0.003), supporting the glycolytic features of Iymphoma expressing IRF4.
To define the metabolic activity and function of lymphoma cells with different IRF4 status, we performed seahorse assay in TMD8 and SUDHL2 cells (lymphoma cells with IRF4 high expression) transfected with siIRF4 or siCtr for 72 hours. In line with the IRF4-dependence on glycolysis, TMD8 transfected with siCtr had a low baseline glycolytic ECAR, while the same value doubled after silencing IRF4. Notably, after adding oligomycin, which stimulates glycolysis, TMD8 control cells showed a lower glycolytic capability compared with those deprived of IRF4, probably due to the already maximal addiction to glycolysis ( Fig 1B left). We then investigated the glycolytic demand of germinal center (GC) B cells differently expressing IRF4. Using irf4 fl/fl mice ( Klein et al, Nat Immunol 2006) crossed with Cγ 1cre animals ( Cγ 1cre; irf4 fl/fl) to induce conditional deletion of irf4 in GC B cells, we tested ex-vivo sorted GC B cells from Cγ 1cre; irf4 fl/fl, Cγ 1cre; irf4 fl/+ and WT mice immunized for 10 days. This time point is critical for studying IRF4 as it corresponds to the GC reaction peak when GC B cells express elevated IRF4 levels promoting terminal differentiation to plasma cells. As expected, GC B cells minimally relied on glycolysis and showed a low ability to respond to oligomycin in WT mice ( Weiser et al, Nat Immunol 2020). However, GC B cells with partial or complete loss of irf4 demonstrated a superior ability to response to increased glycolytic demand ( Fig 1B right), further supporting the conclusion that IRF4 influences B cell dependency on glycolysis.
As the malignant cell metabolism can alter nutrient availability in the TME, we explored if lymphoma cells differently expressing IRF4 may change glucose levels in the media and in turn impact T cells activity. We found low glucose and high lactate levels in the media of cell lines with IRF4 high expression, while the opposite was observed for those that were IRF4 low. We then cocultured primary human CD4 + T cells with TMD8 cells transfected with either siIRF4 or siCtr for 3 days at three different concentrations of D-glucose: high (22.2 mM, Gluc hi), normal (5.5 mM, Gluc nor) or absent (0 mM, Gluc nil). In line with our prior findings, coculture of B cells in which IRF4 was knocked out showed a significant decrease in abundance of T reg cells and an increase in T FH cells compared to control in presence of Gluc hi or Gluc nor. In contrast, there was no difference in the overall amount of either T cell subtype irrespective of IRF4 status with Gluc nil, supporting the prerequisite of microenvironmental glucose as primary fuel for T cell survival and function.
In conclusion, IRF4 rewires the metabolism in B cells with profound functional implications on the TME. Our data suggest that glucose metabolism represents a functional vulnerability that might be exploited therapeutically.
Disclosures
Wenzl:Bristol Myers Squibb: Current Employment, Current equity holder in publicly-traded company. Novak:Bristol Myers Squibb: Research Funding. Ansell:ADC Therapeutics, Affimed, Bristol-Myers Squibb Company, Pfizer Inc, Regeneron Pharmaceuticals Inc, Seagen Inc, Takeda Pharmaceuticals USA Inc.: Other: Contracted Research.

This feature is available to Subscribers Only
Sign In or Create an Account Close Modal